Optimizing Benzene Stripping for Petrochemical Wastewater Streams
November 2024
/Category:Wastewater
Reducing environmental pollutants has become a central focus for petrochemical plants, especially as regulations tighten. Among the most pressing challenges is the removal of benzene, a known carcinogen, from wastewater and process streams. At Koch Modular, we’ve taken significant strides in addressing this issue, developing robust and efficient benzene stripping systems that meet regulatory requirements and deliver operational reliability.

Benzene Stripping: A Critical Step in Compliance
Benzene, with its hazardous properties, is subject to strict EPA initiatives aimed at limiting its release into the environment. Leveraging steam stripping technology, Koch Modular has successfully designed systems capable of reducing benzene concentrations in wastewater to as low as 5 parts per billion (ppb). This approach is both effective and efficient, utilizing steam to volatize benzene due to its lower boiling point and limited solubility in water.
Our Proven Process
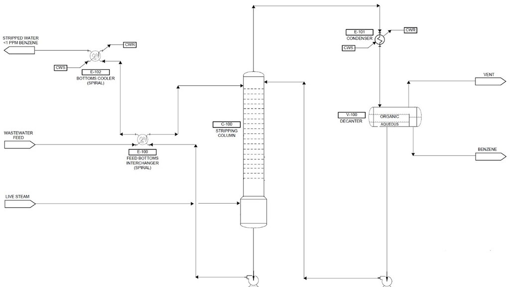
The benzene stripping process begins with a detailed understanding of the feed stream's composition, often characterized by fouling properties that demand a durable design. Here’s a breakdown of the key steps:
1. Handling Inert Gases: Stripped inert gases are routed to a flare header to maintain safe operations.
2. Preheating the Feed: Wastewater is preheated near its boiling point using heat exchange with the stripped effluent, ensuring energy efficiency.
3. Steam Stripping Column: Preheated feed enters the top of the stripping column while live steam is injected at the base. Steam effectively separates benzene from water, leaving behind a cleaner bottoms product.
4. Condensation and Separation: Overhead vapors, containing water and benzene, are condensed and separated into two liquid phases. Benzene is decanted off, while the aqueous layer is refluxed to the column.

Engineering for Performance and Longevity
The physical properties of water, benzene's relative volatility, and the low concentration gradients present unique challenges in tray efficiency. Our systems are engineered to manage these challenges while maintaining continuous operation in demanding environments.
The Modular Advantage
At Koch Modular, we deliver these systems using a modular delivery model, integrating all components into road-transportable modules. This modular construction method offers several benefits:
- Reduced Costs: Lower installation and field construction expenses.
- Faster Timelines: Accelerated project delivery compared to traditional field-erected systems.
- Guaranteed Quality: Complete process performance guarantees backed by over 30 successful implementations.
Each system includes structural steel, all process equipment, piping, field instruments, control systems, and insulation—fully compliant with client standards and specifications.
A Partner You Can Rely On
From concept to commercialization, Koch Modular guides clients in developing an efficient process for benzene removal. By combining innovation with proven technology, we help petrochemical plants achieve environmental compliance while maintaining operational efficiency.
If you’re looking for a trusted partner to optimize your wastewater and process waste streams, Koch Modular has the experience and expertise to deliver solutions that work.

Chat with Tom
Tom Schafer is a chemical engineer with 48 years of experience in process design, operations management, cost estimating, plant layout, and sales & marketing—specific expertise in equipment design, including distillation, heat transfer, fluid flow, and process control. Tom holds a B.S. in Chemical Engineering and an M.S. in Chemical Engineering from Manhattan College.
Tom Schafer, Koch Modular, Co-founder & Vice President